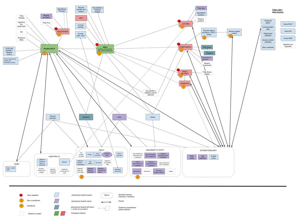
Grafické znázornÄ›ní vazeb mezi Äíselníky pro tvorbu položek NÄŒLP a Äíselníky souvisejícími, které jsou souÄástí DS4

 

Viz též:  Soupis externích Äíselníků  - v logickém poÅ™adí po skupinách